还在为魔兽世界里看着别人花里胡哨的坐骑流口水?作为老玩家,今天聊聊弄坐骑的门道。这游戏坐骑系统十几年积累下来,获取途径五花八门,但归根结底离不开几个核心方向。刚入坑的兄弟建议先从容易入手的开始,别一上来就盯着那些掉率千分之一的怨念物。
![魔兽世界的坐骑怎么弄[图1]](https://static.down8818.com/uploads/20251005/68e1f1eca11a61.84221508.png)
基础入手渠道:购买与任务
最直接的坐骑获取方式就是购买。各大主城的骑术训练师那儿有基础款,但真正的好货藏在声望军需官手里。把对应阵营声望刷到崇拜,就能解锁专属坐骑。比如部落玩家想搞头双足飞龙,就得在锈水财阀埋头苦干。商城坐骑属于氪金选项,造型通常比较拉风,适合想快速扩充收藏的玩家。任务线奖励也是稳定来源,特别是资料片主线。像巨龙时代版本做完驭空术任务,直接送你四条可自定义的元龙,这性价比没得说。
![魔兽世界的坐骑怎么弄[图2]](https://static.down8818.com/uploads/20251005/68e1f1ecda8d35.42093141.png)
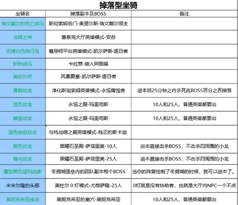
副本与团队本的机遇
想要在兄弟面前秀坐骑?副本掉落绝对是重头戏。从经典旧世的卡拉赞炽热战马,到巫妖王之怒的无敌,再到燃烧远征的奥的灰烬,每个版本都有让人刷到头秃的稀有坐骑。建议组上固定队每周清CD,掉率这东西纯看脸,但坚持刷总能毕业。记得开打前调整好装备,有些坐骑要求特定难度模式,别辛辛苦苦打完发现白忙活。
节日活动与成就系统
节日活动是限时坐骑的主要来源。春节的云端翔龙、美酒节的科多兽、万圣节的无头骑士缰绳,这些活动每年固定开放,错过就要等明年。成就坐骑则需要点耐心,比如收集100种坐骑奖励的红色元龙,或者团队本全通成就送的专属坐骑。建议安装坐骑收集插件,随时追踪进度,别漏掉那些隐藏成就。
实用技巧与规划
新手建议先从陆地坐骑开始积累,等满级后再专注飞行坐骑。当前版本最容易入手的坐骑往往是新地图的声望奖励,先把军需官那里的坐骑清空再说。老版本坐骑可以等满级后回头单刷,现在角色强度碾压旧副本,效率很高。多关注游戏内藏宝箱和世界任务,偶尔会刷新稀有坐骑。最后提醒,坐骑收藏是条不归路,量力而行才能保持游戏乐趣。
以上就是832手游网为你带来的"魔兽世界的坐骑怎么弄",更多有趣好玩的热门资讯攻略,请持续关注832手游网!


